李福男博士、副教授、博士生导师
个人简历:
李福男博士,主讲本科生《药学导论》、《药物合成反应》、《药物化学》及《药物化学实验》等课程。现主要研究方向为创新药物分子的设计、合成及活性评价;药物合成工艺及产业化研究。在Nat Commun, STTT, J Clin Invest, Cell Chem Biol, Eur J Med Chem及Arch Pharm Res等杂志上发表SCI学术论文50余篇,出版教材2部,专利授权8项(其中国际专利1项)。主持福建省教育厅教改项目3项(2018年、2021年、2024年),参与福建省教育厅重大教改项目1项(2023年),福建省一流课程负责人,校级课程思政示范负责人,研究生优秀示范课程负责人,主持高校党建课题2项。 荣获厦门大学“我最喜爱的十位老师”、唐立新优秀教学教师奖、厦门大学第四届翻转课堂教学比赛一等奖第一名。
教育、工作背景:
1999-2002 延边大学药学院 药物化学硕士 (导师:全哲山教授)
2005-2009 韩国首尔大学药学院 药物化学博士 (导师:Young-Ger Suh教授、院士)
2010-至今 厦门大学药学院 药物化学 副教授
主要研究方向:
1、基于Nur77靶向小分子与PROTAC降解剂设计及作用机制研究
2、基于铜死亡、铁死亡靶点抗肿瘤药物的设计、合成及机制研究
3、新颖天然活性化合物结构优化及构效关系研究
4、基于肝、肺纤维化新颖靶点药物的设计、合成及活性研究
个人奖励:
1、厦门大学2013年度“福建电信奖教金”。 2013年4月
2、2015年度本科生科创竞赛优秀指导教师暨德贞社会基金优秀指导教师。2016年3月
3、厦门大学药学院2015年度优秀教学奖。2016年3月
4、2016年度厦门大学药学院优秀共产党员。2016年6月
5、厦门大学暑期社会实践活动“优秀带队教师”。2016年12月
6、《药物化学》厦门大学2017-2018学年第一学期本科教学示范岗。2017年
7、《药学研究》研究生一级学科必修课学校评估暨研究生优秀示范课程。2018年(首批)
8、2018年厦门大学教学成果奖,校级一等奖,“多重实践促进复合型药学人才培养的研究”。吴振、张晓坤、朱铉、李福男、丘鹰昆、陈全成、刘文、王秀敏。 2018年5月
9、厦门大学优秀共产党员。2018年6月
10、2018年“第二届医药院校药学/中药学世界大学生创新创业暨实验教学改革大赛”,三等奖,平行实验优化肉桂酸乙酯的制备、纯化及结构鉴定。2018年10月
11、厦门大学药学院2019年度优秀共产党员。2019年6月
12、2019年厦门大学一流本科课程,《药物化学》 。2019年9月
13、厦门大学“我最喜爱的十位老师”。2019年9月
14、厦门大学第四届翻转课堂教学比赛,一等奖。2019年11月
15、2019年厦门大学“青春心向党建功新时代”主题暑假社会实践“优秀带队教师”。2019年11月
16、厦门大学唐立新优秀教学教师奖。2020年1月
17、2019年福建省省级线下一流本科课程,《药物化学》。2020年1月
18、厦门大学2019年度本科生科创竞赛优秀指导教师。2020年4月
19、2020年厦门大学教学成果奖,校级一等奖,“自主创新教育理念与思维训练培养创新型药学拔尖人才”。吴振、张晓坤、丘鹰昆、朱铉、李福男、吴云龙、王秀敏、刘文。2020年7月
20、2021年厦门大学线下一流本科课程,《药物合成反应》。2021年5月
21、2021年厦门大学本科课程思政示范课程,《药物化学》。2022年1月
22、2022年厦门大学教学成果奖,校级二等奖,“打造金课资源,构建多元课程群药学人才培养模式”。李福男、吴振、张晓坤、 刘文、朱铉、张凌娟、陈庆、陈红丽。2022年5月
23、 2022年厦门大学教学成果奖,校级二等奖,“德、创、理、技”四位一体创新型药学人才培养的实践与革新。丘鹰昆、吴振、朱铉、李福男、王秀敏、方美娟、吴云龙、陈全成。 2022年5月
24、2022年“一站式”学生社区优秀兼职辅导员。2023年3月
25、第八届厦门大学大学生创新年会安踏创新奖学金优秀创新教育指导教师。2024年3月
26、2024年厦门大学教学成果奖,校级一等奖,培植·融合·协同:药学类拔尖人才培养体系的构建与实践。刘文、李福男、丘鹰昆、朱铉、张晓坤、张凌娟、陈庆、李懋。 2024年12月
27、2024年厦门大学“青春为中国式现代化挺膺担当”主题暑期社会实践活动优秀带队老师。2025年1月
28、厦门大学2023—2025年优秀党务工作者。2025年7月
指导学生竞赛获奖:
1、厦门大学大学生创新创业训练计划优秀项目。2014年6月
2、厦门大学大学生创新创业训练计划优秀项目。2015年6月
3、厦门大学大学生创新创业训练计划优秀项目。2016年6月
4、第五届全国医药院校药学/中药学专业大学生实验技能竞赛,指导带队获得一等奖(张振涛),三等奖(仇天行)。2017年11月
5、第六届全国医药院校药学/中药学专业大学生实验技能竞赛,指导带队获得一等奖(王天玉),二等奖(陈舒甜)。2019年10月
6、 第七届全国医药院校药学/中药学专业大学生实验技能展示活动,指导带队获得一等奖(林鸿鹏)二等奖(孙鸿飞)。2023年11月
7、 第八届全国医药院校药学/中药学专业大学生实验技能展示活动,指导带队获得一等奖(石筱玥)、二等奖(陈铃)。2024年12月
8、 第九届全国医药院校药学/中药学专业大学生实验技能展示活动,指导带队获得一等奖(吕承昱)、三等奖(林诗琪)。2025年11月
代表性科研论文: (* corresponding author)
[1]Jingsong Ma#, Jiabao Zhao#, Chensong Zhang, Jinshui Tan, Ao Cheng, Zhuo Niu, Zeyang Lin, Guangchao Pan, Chao Chen, Yang Ding, Mengya Zhong, Yifan Zhuang, Yubo Xiong, Huiwen Zhou, Shengyi Zhou, Meijuan Xu, Wenjie Ye, Funan Li*, Yongxi Song*, Zhenning Wang*, Xuehui Hong*. Cleavage of CAD by caspase-3 determines the cancer cell fate during chemotherapy. Nature Communications, 2025,16,5006. Top期刊,IF: 15.7 (2024年)

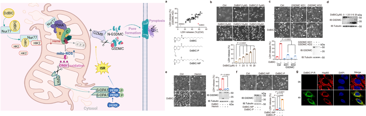
[2] Liu-zheng Wu#, Ya-ying Huang#, Hai-jing Hu#, Wen-bin Hong#, Han Yan#, Yuan-li Ai, De-yi Feng, Yang Ding, Bo Zhou, Li Xiao, Tianwei Lin, Fu-nan Li*, Xue-qin Chen*, Hang-zi Chen*, Qiao Wu*. Nuclear receptor Nur77 impairs the homeostasis of heme metabolism leading to granzyme B cleavage of GSDMC and pyroptosis. Signal Transduction and Targeted Therapy, 2025, 10:413. Top期刊,IF: 52.7 (2024年)

[3] Li Xiao#, Yuan-li Ai#, Xiang-yu Mi#, Han Liang#, Xiang Zhi#, Liu-zheng Wu, Qi-tao Chen, Tong Gou, Chao Chen, Bo Zhou, Wen-bin Hong, Lu-ming Yao, Jun-jie Chen, Xianming Deng*, Fu-nan Li*, qiao wu*, Hang-zi Chen*. cGAS activation converges with intracellular acidification to promote STING aggregation and pyroptosis in tumor models. Journal of Clinical Investigation, 2025, 135(18):e188872. Top期刊,IF: 13.6 (2024年)

[4] Qian Lin#, Yueyang He#, Yang Li, Qiuyue Sun, Fu-Nan Li*, Jinyan Lin*, Xuan Zhu*. Tumor -microenvironment-driven carbon-center radical generation accompanied by glutathione exhaustion for intensified chemodynamic therapy. Journal of Colloid And Interface Science, 2025,692, 137545. TOP期刊,IF: 9.7 (2024年)

[5] Zhi-yuan Zhang#, Cui-yu Ju#, Liu-zheng Wu#, Han Yan#, Wen-bin Hong#, Hang-zi Chen, Peng-bo Yang, Bao-Rui Wang, Tong Gou, Xiao-yan Chen, Zhi-hong Jiang, Wei-jia Wang, Tianwei Lin*, Fu-nan Li*, Qiao Wu*. Therapeutic potency of compound RMY-205 for pulmonary fibrosis induced by SARS-CoV-2 nucleocapsid protein. Cell Chemical Biology, 2023,30,1-17. TOP期刊,IF: 6.6 (2023年)

[6] Zhi-Ning Huang, Han Liang, Hong Qiao, Bao-Rui Wang, Ning Qu, Hua Li, Run-Run Zhou, Li-Juan Wang, Shan-Hua Li*, Fu-Nan Li*. Synthesis and structure-activity relationship of N-(piperidin-4-yl)benzamide derivatives as activators of hypoxia-inducible factor 1 pathways. Arch Pharm Res., 2018, 41(12),1149-1161.

[7] Shao-Mei Yang, Zhi-Ning Huang, Zhong-Shi Zhou, Jin Hou, Man-Yi Zheng, Li-Juan Wang, Yu Jiang, Xin-Yi Zhou, Qiu-Yue Chen, Shan-Hua Li*, Fu-Nan Li*. Structure-based design, structure-activity relationship analysis, and antitumor activity of diaryl ether derivatives. Arch Pharm Res., 2015, 38(10),1761-1773.

[8] Jin Hou, Wei Zhao, Zhi-Ning Huang, Shao-Mei Yang, Li-Juan Wang, Yu Jiang, Zhong-Shi Zhou, Man-Yi Zheng, Ji-Li Jiang, Shan-Hua Li*, and Fu-Nan Li*. Evaluation of novel N-(piperidin-4-yl) benzamide derivatives as potential cell cycle inhibitors in HepG2 cells. Chemical Biology & Drug Design, 2015, 86(2):223-231.

[9] Shi-Ben Wang, Peng Jin, Fu-Nan Li*, Zhe-Shan Quan*. Synthesis and anticonvulsant activity of novel purine derivatives. Eur J Med Chem., 2014, 84,574-583.

[10] Young Taek Han, Shao-Mei Yang, Xiao-Yuan Wang, and Fu-Nan Li*. Design, Synthesis and Biological Evaluation of B-Region Modified Diarylalkyl Amide Analogues as Novel TRPV1 Antagonists. Arch Pharm Res., 2014, 37 (4) 440-451.

获得授权的专利:
[1] Novel compounds, isomer thereof, or pharmaceutically acceptable salts thereof as vanilloid receptor antagonist and pharmaceutical compositions containing the same, 国际专利:WO2010002209 A3
[2] 李福男,李善花,朱铉,侯瑾,杨少梅,黄志宁,周仲实. 4-苯氧基苯甲酰胺类化合物及其制备方法和应用。专利号:ZL201410006558.0;授权公告日:2016.04.6
[3] 李福男,李善花,郑满意,梁涵,王宝睿,詹亚东,苗佳颖. 一种类黄酮化合物及其制备方法和应用。专利号:ZL201710970315.2;授权公告日:2019.05.24
[4] 李福男,李善花,郑满意,梁涵,王宝睿,乔红,杨国姣. 一种含哌嗪环的类异黄酮化合物及其制备方法和应用。专利号:ZL201710958834.7;授权公告日:2019.06.14
[5] 吴乔,李福男,陈航姿,林天伟,王宝睿,张致远,鞠翠钰,吴流政. 一种类黄酮醇化合物及其抑制病毒引起肺纤维化的应用。专利号:ZL202211089261.6;授权公告日:2024.04.12
[6] 侯瑾, 李福男, 李善花, 苟童, 陈超, 丁洋. 一种避光式微量取样器。专利号:ZL 2023229378022;授权公告日:2024.07.16
[7] 吴乔,李福男,陈航姿,吴流政,梁涵,黄雅莹,胡海婧. 一种小分子化合物DBIC及其制备方法和应用。专利号:ZL 202411762228.4;授权公告日:2025.10.14
[8] 吴乔,李福男,陈航姿,肖力,梁涵,艾元立,米香宇. 一种小分子化合物DHN及其制备方法和应用。专利号: ZL 2024 1 1762261.7;授权公告日:2025.10.14
教育教学改革研究项目:
[1] 福建省教育厅教改项目,负责人,专业知识图谱到数智课程的建设与实践(FBJY20240132)。2025/1.1-2026/12.31
[2] 厦门大学首批AI赋能课程教学改革创新校级项目,负责人,AI赋能《药物化学》专业知识图谱建设与实践。2025/1.1-2026/1.1
[3] 福建省教育厅教改项目,负责人,基于Uclass智慧教学平台,校际精准扶教模式构建与实践——厦门大学药学院与内蒙古民族大学医学院为例(FBJG20210288)。2021/9.1 -2023/9.1
[4] 福建省教育厅教改项目,负责人,“双一流”建设背景下“以学生为中心”创新型教学改革策略研究与实践(FBJG20180101)。2018/7.1-2020/6.30
[5] 福建省教育厅重大教改项目,参与(排名第三),产学研深度融合的药学人才培养体系创新与实践(FBJY20230259)。2023/8.1-2026/8.1
[6] 厦门大学2025年度本科拔尖创新学生培养研究项目,负责人,基于能力导向的药学拔尖创新人才培养体系构建与实践。2025/5.1-2027/12.31
教育教学改革研究论文:
[1] 李福男*,魏成喜. 基于Uclass智慧教学平台,校际精准扶教模式构建与实践,当代教育实践与教学研究,2023,10, 22-24
[2] 李福男*,吴振,朱铉,陈庆. “双一流”建设背景下推进实践技能与创新能力为核心的药学研究生培养模式改革,厦门大学出版社,2020,196-202
[3] 李福男*,吴振,朱铉. 基于“以学生为中心”理念下的教学改革策略研究与实践——以厦门大学药学院为例,教育现代化,2020, 7(88), 95-101
[4] 高学敏,李福男*,朱铉,陈彩霞. 面向创新人才培养的药学创新实验室建设探索,创新创业理论研究与实践,2020,4, 136-139
[5] 李福男*,方美娟,曾志平,王利娟. “双一流”建设视角下的《药物化学实验》教学的改革与实践,厦门大学学报(哲学社会科学版),2017,121-126
专著和教材:
[1] 《药物化学》教材,中国医药科技出版社,ISBN号978-7-5067-7907-4,出版时间2016年1 月。
[2] 《药物化学实验指导》教材,中国医药科技出版社,ISBN号978-7-5067-7928-9,出版时间2016年2 月。
招生: 本课题组诚招优秀的硕士、博士研究生从事小分子化合物的设计、合成及活性研究(新药研发工作)。外语水平要求:全国大学英语四级成绩达500分以上,或六级成绩达480分以上,或IELTS 6.5分以上,或TOFEL 90分(或新5.0分)以上,或GRE 310分以上。如有意向,请附简历来信垂询。
联系方式:
地址:福建省厦门市翔安区翔安南路,厦门大学药学院219室
Email: fnlee5@xmu.edu.cn